当前位置:主页 > 社会 > 正文

江西南昌一村委会用虚假协议分配征地安置补助费引质疑

时间:2026-03-01 22:34 来源:头条快报 作者:佚名

核心提示

信访是送上门来的群众工作,要通过信访渠道摸清群众愿望和诉求,找到工作差距和不足,举一反三,加以改进,更好为群众服务。近日,江西省南昌市经开区樵舍镇连环村曾家小组曾...

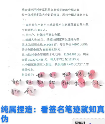
       信访是送上门来的群众工作,要通过信访渠道摸清群众愿望和诉求,找到工作差距和不足,举一反三,加以改进,更好为群众服务。近日,江西省南昌市经开区樵舍镇连环村曾家小组曾先生致函有关部门,反映连环村委会用虚假协议分配征地补偿款(含安置补助费),以及村委会负责人冒充土地使用权人签征收土地协议的问题。

      

       建设中的京港高铁(昌九客专)征用樵舍镇连环村曾家小组部分土地,其中包含我家持证耕种40多年(上交农业税几十年)合法自留山土地3亩多被征用。在我毫不知情的情况下,连环村委会负责人两次冒充(我)土地使用权人,违规与樵舍镇政府签署《征收土地补偿协议》和《征收土地变更协议》,显然属于程序违法。

     

       令人诧异的是,有人为了利益串通连环村委会负责人用捏造虚假征地款分配方案,按现有人口(含未上交过农业税人口、已迁出人口、结婚未把户口迁入人口和上交过农业税人口等)违规平均分配,连只有失地农民专用的安置补助费也被无情地被按现人口平均分配,严重侵犯被征地人(我)的合法权益,造成严重的经济损失。

      

       国家土地政策和2025年1号文件,明确要求落实长期稳定的土地政策(生不补,死不收)。而征地补偿款(安置补助费)本质是对失地农民土地使用权益的补偿,理应按多征多得、少征少得、不征不得的原则合理分配。如果把安置补助费平均分配,那么,那些没有上交过农业税、没有被征地或者被征地面积少的家庭,只是因为现在人口多,所分配的补偿款比被征地面积大、现在人口少的家庭还要多,而被征地面积多、现在人口少的家庭,得到的补偿却比前者少,显失公允。
      《土地法》明确安置补助费是保障失地农民生活的,没有失地或失地很少没有法理按现人口把土地补偿款和安置补助费混合平均分配。连环村委会的做法,显然与国家政策和法规相违背。本村小组前几年征地建设电力铁塔,“谁失地,谁拿钱”。同样是永久征地,不一样的补偿方式,区别对待,有失公平。而昌九客专征自留地,却捏造虚假协议按现人平均分配,这是村委会对事件的故意偏

  • 江西南昌一村委会用虚假协议分配征地安 江西南昌一村委会用虚假协议分配征地安

    信访是送上门来的群众工作,要通过信访渠道摸清群众愿望和诉求,找到工作差距和不足,举一反三,加以改进,更好为群众服务。近日,江西省南昌市经开区樵舍镇连环村曾家小组曾...

  • 公司转让9年后又将违法责任“甩锅”前任 公司转让9年后又将违法责任“甩锅”前任

    2025年冬月,北京市民李某收到来自海淀区市场监督管理局的一封公函,公函将她与一家已转让九年、从未实际经营过的公司重新捆绑拟撤销现任法人登记,将法人身份回转至李某名下。...

  • 女子因交通事故致十级伤残,肇事方被指 女子因交通事故致十级伤残,肇事方被指

    公平正义,国之基址。我在一起道路交通事故中受伤,被鉴定为十级伤残。事发后肇事方态度冷漠,不肯付医药费,试图推脱责任。近日,湖南省桂阳县白水乡七步村陈某花女士致函有...

  • 女子诉称在一起案件审理过程中遇到不公 女子诉称在一起案件审理过程中遇到不公

    全面推进依法治国,必须坚持公正司法。要依法公正对待人民群众的诉求,努力让人民群众在每一个司法案件中都能感受到公平正义,决不能让不公正的审判伤害人民群众感情、损害人...

  • 女子哭诉:“北大硕士”男友让我帮他贷 女子哭诉:“北大硕士”男友让我帮他贷

    咏卿说,这是她和马某某恋爱期间拍的合影 原以为是奔赴婚姻的良缘,没成想是一场掏空积蓄的骗局!37岁的咏卿(化名)懊悔不已。 咏卿说,2021年,她花费2.95万元通过婚介结识号称...

  • 吉林通化:铁证之下的诈骗"怪案",嫌 吉林通化:铁证之下的诈骗"怪案",嫌

    本站讯 2026年春节前夕,吉林省通化市北方汽贸集团(简称北方汽贸)董事长陈一为,伫立在濒临破产的公司门前,手中紧攥着一叠沉甸甸的证据材料司法鉴定书、嫌疑人确认书、法院判决...

  • 广东省东莞市厚街镇一公司被指拖欠劳动 广东省东莞市厚街镇一公司被指拖欠劳动

    加强劳动者权益保障,充分运用法治力量维护劳动者合法权益,关系人民群众劳有所获、劳有所保,关系强国建设、民族复兴,是推动经济高质量发展、维系社会和谐稳定的重要基石。...

  • 自行发电,这不止是一个国家森林公园的 自行发电,这不止是一个国家森林公园的

    清晨,广东观音山国家森林公园刚从薄雾中现身,山顶机房的柴油发电机已轰然启动。轰鸣声中,发电机持续释放着热量,仅靠一台老式电扇降温,旁边库房里的柴油罐静静伫立,等待...

  • 村民诉称在土地确权与道路通行纠纷处理 村民诉称在土地确权与道路通行纠纷处理

    基层法治环境是保障群众合法权益、促进社会和谐稳定的基石。近日,贵州省沿河县黑水乡麻族溪村十八丈组张某致函有关部门反映说,在一系列因土地确权与道路通行引发的纠纷处理...